壯年男巨大殺手!口腔癌10大徵兆「染3惡習」罹癌風險增123倍,很多人不改悔一生

2025-12-12     趙嵐楠     反饋
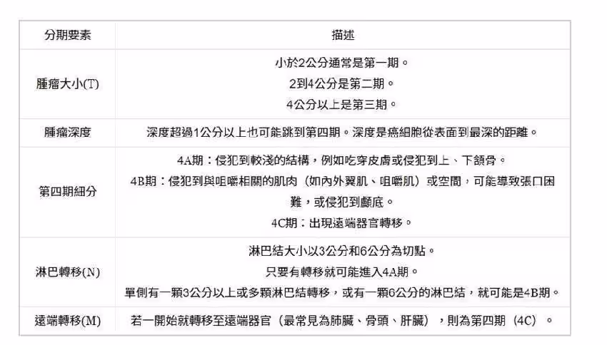
4/7
口腔癌症狀、高風險群有哪些?

對此,周一帆指出,口腔癌是台灣30歲、40歲、50歲男性中發生率排名第一名的癌症,此族群通常都是社會勞動人口的主力,且患者常是藍領階級,在經濟社會上屬於弱勢族群,有吃檳榔、抽煙、喝酒習慣都是罹癌高風險因子,另因假牙不合或咬合不正導致長期摩擦軟組織,以及受到人類乳突病毒影響的人,也是必須提高警覺的族群。

另針對早、晚期徵兆,周一帆表示,早期常見有口腔內有不明的腫塊、口腔流血有血絲、潰瘍超過兩周以上沒有癒合、口腔黏膜出現不明顏色的斑塊、拔牙傷口兩三個月沒有癒合、出現疼痛;晚期則會出現吞咽疼痛或困難、頸部腫起、嘴巴張不開、傷口有惡臭。
幸山輪 • 31K次觀看
幸山輪 • 890次觀看
喬峰傳 • 4K次觀看
呂純弘 • 1K次觀看
李雅惠 • 350次觀看
幸山輪 • 640次觀看
幸山輪 • 280次觀看
幸山輪 • 660次觀看
老臘肉 • 980次觀看
李雅惠 • 190次觀看
李雅惠 • 180次觀看
呂純弘 • 550次觀看
李雅惠 • 190次觀看
喬峰傳 • 510次觀看
老臘肉 • 4K次觀看
喬峰傳 • 1K次觀看
奚芝厚 • 240次觀看
許夢可 • 190次觀看
舒黛葉 • 850次觀看
喬峰傳 • 300次觀看
幸山輪 • 130次觀看
喬峰傳 • 2K次觀看
幸山輪 • 290次觀看
呂純弘 • 5K次觀看